
福岡県北九州市(北九州市役所)では、【通常枠】にて、行政、デジタル、社会福祉、心理、土木、建築、電気、機械、農学、環境、衛生、消防士、獣医師、保健師、学芸員の職種を募集しています。
同市が実施している採用試験では、最多の試験区分かつ最大規模の採用試験です。

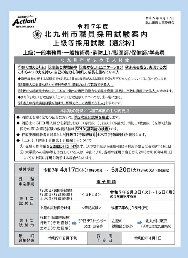
申込みは電子申請にて、5月20日(火)13時まで。申込みはこちらです。
試験の特徴
技術区分(土木・建築・電気・機械)の採用を強化
・受験可能年齢を「20歳から」に引き下げ(大学3年生から受験可能に)
・大学院への進学等を希望する最終合格者の採用を猶予(最大2年間)
行政実務経験者 区分「行政Ⅱ(行政経験)」「土木Ⅱ(行政経験)」を新設
・国または地方公共団体の正規職員で5年以上の行政実務経験がある方が対象。
・最終合格者のうち、国、都道府県、政令指定都市での本市係長相当以上の
経験がある人は、別途選考により係長級以上の職位で採用される場合も。
試験の内容を見直し、より受験しやすい試験に
・行政職(一般事務員)の経験者区分「行政Ⅱ(民間等経験)」の試験内容を変更。WEB面接の導入等により、試験への来場機会を1回に。
・消防士を除く全ての区分において、第2次筆記試験(論述試験、専門記述、設計製図、論文)を廃止。
・「社会福祉Ⅰ」「心理」「保健師」の第1次筆記試験(教養試験)をSPI3に変更。
多様な人材を募集
・消防士の受験上限年齢を引き上げ(採用予定日時点35歳まで)、SPI3導入区分を新設(第1次筆記試験 教養試験がSPI3。
・「学芸員(埋蔵文化財及び歴史・民俗)」を募集。
各事項、詳細は北九州市職員募集ホームページから確認をお願いします。
この情報は2025年4月29日(火)時点での内容です。また、記事の内容は予告なく変更される場合があります。